2023年2月23日,58岁的关先生因“冠状动脉粥样硬化性心脏病”死于广东省东莞市康华医院。
2025年7月9日,广东省医学会对关先生医案作出医疗事故技术鉴定,认定属于医疗事故,事故等级一级甲等,医方承担主要责任。
10月30日,东莞市公安局以医疗事故案刑事立案。
“一名外科执业的医生在急诊独立接诊心梗患者,未邀请会诊,未按诊疗规范处置,导致了我丈夫的病情延误,不幸离世。”王女士说。
突发胸痛——
植入心脏支架8年后突发胸背痛,呼吸困难
家属送医被诊断为“换气过度综合征”
2014年,关先生因急性心肌梗死,在广东省某医院置入心脏支架。妻子王女士说,首次手术后,关先生常年吃药维持、定期复查,他们也长期关注冠心病相关的医疗科普。
2023年2月22日晚9时40分左右,王女士接到关先生的电话,“说感觉胸背痛,呼吸困难,说怀疑心梗复发了。”
“他胸闷背痛,我们看科普,就是心梗复发的症状。”情况紧急,王女士赶紧打车送关先生去同辖区的康华医院急诊,“8年来,他一直在康华医院复查,那里的医生应该很了解他的病情,我们就去了那里。”“10时许,我们赶到门诊。我跑进去喊‘心梗了’,医护人员马上推着平板车来接人。”
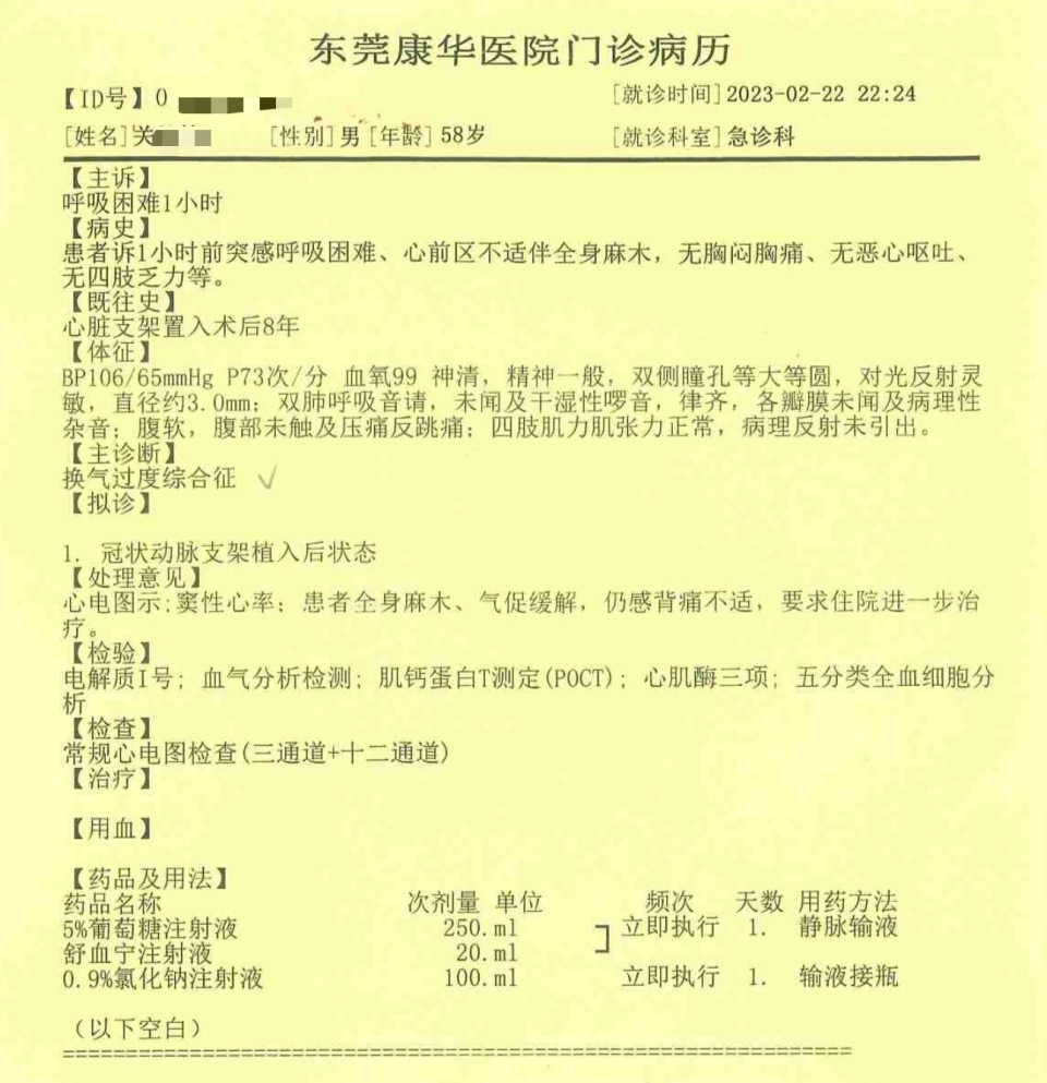
急诊科的接诊医生彭某对关先生问诊后,主诊断为“换气过度综合征”,拟诊“冠状动脉支架植入后状态”,开具药品“5%葡萄糖注射液”“
舒血宁注射液”
“0.9%氯化钠注射液”。
“彭医生给我们说,是换气过度综合征,不是心梗。让我们输药后休息一下,就可以回家了。”王女士说,刚开始,他们松了口气,但在输液后,丈夫继续对医护人员称“背还是痛得厉害”,“护士给彭医生反馈了,但对方没有重视。”
“如果不是我们强烈要求住院,彭医生已经让我们回家了。”王女士说,在他们的坚持下,急诊科医生彭某将他们转至心内科住院。
抢救无效——
约2小时转入心内科普通病房
次日凌晨3时宣告临床死亡
东莞康华医院病历显示,关先生因胸背痛持续,乏力无法站立,送急诊科。晚11时41分,转入,23日凌晨0时3分,医生阳某下医嘱,心内科护理常规、一级护理,留陪护一人。医生阳某对其诊断为“冠状动脉粥样硬化性心脏病”“冠状动脉支架植入后状态”。
王女士说:“没有人告诉我,他的病情严重,我也没看到病危通知。因为他要住院,而医院里没有陪护床,我就回家取瑜伽垫等物品。这件事护士是知道的,并没有提异议。”大约一小时,她返回医院,看到医生阳某边穿白大褂边从办公室跑进丈夫所在的病房,“后来,我通过监控看到,1小时20分钟左右,没有医生、护士进入病房巡房。”
对此,《医嘱单》《护理记录单》《24小时入院死亡记录》显示,凌晨0时6分,多项医学检查的医嘱取消。凌晨0时7分,医院下《病重通知》。凌晨0时8分至20分,使用“硝酸甘油针25mg”“0.9%氯化钠注射液”等药物。
相关病历还提及,凌晨0时20分,家属不听劝阻返回家中。凌晨1时50分,发现患者呼之不应,无颈动脉搏动,无自主呼吸,立即行心肺复苏,告知医生阳某。凌晨1时54分至凌晨3时10分,给予有创呼吸机辅助通气、静脉多次注射肾上腺素等。凌晨2时59分,予心肺复苏仪。凌晨3时20分,医生宣布临床死亡。
在院方《死亡病例讨论记录》中,副主任医师李某认为,关先生系心源性猝死,考虑合并恶性心律失常及冠脉严重狭窄病变。抢救及时,治疗有针对性,但患者病变严重,发展迅速,难以挽救。
医疗鉴定——
“我觉得首诊过度换气综合征系误诊”
鉴定专家认定医方承担次要责任
关先生的离世,令王女士陷入悲痛。她想不明白,入院时,首诊医生为什么会将“心梗”诊断为“换气过度综合征”。
起初,王女士没有发现存在医疗事故,只是感觉疑点重重。直到2024年12月,她看到了一条心血管医生的科普视频,“我意识到,他是很明显的心梗症状,被诊断为换气过度综合征应是误诊。”12月18日,她向东莞市12345进行了投诉。
2024年12月23日,经过东莞市南城街道卫健局协调,东莞康华医院与王女士共同委托东莞市医学会进行医疗事故鉴定。
鉴定专家组提及,急诊医生彭某的医生执业范围为“外科”,取得执业资质后临床工作未满三年。关先生主诉胸背痛,但医院未启动急性胸痛流程,未按胸痛中心流程排查致命性疾病(如急性冠脉综合征、主动脉夹层、肺栓塞等),也未动态复查心电图、心肌酶、肌钙蛋白或进一步影像学检查,未能及时发现潜在冠脉事件及其他危及生命的心血管事件;院方未严格执行一级护理,未能及时发现病情恶化。
专家组认为,患者死亡的损害后果与医方的诊疗行为有因果关系。2015年,关先生因胸闷在东莞康华医院行冠脉CTA检查提示“前降支、回旋支重度狭窄”,但未予重视及规范诊治,期间未规范监测相关指标,在此基础上冠脉病变可进展为急性心血管事件。医院存在“换气过度综合征处理不足”“病情监测不足”“监护不足”等过失行为,未能及时发现患者病情变化,最终引发心脏骤停,医方过失行为参与度30%-45%,构成一级甲等医疗事故,医方承担次要责任。
无法认可——
质疑首诊医生超范围执业,不具备独立接诊能力
“应做的风险排查,应启动的诊疗程序均未做”
“首诊医生的经验不足,超范围执业,让我丈夫失去了最佳治疗时机。”王女士说,在首次鉴定中,急诊医生彭某执业范围为外科,临床工作未满3年,“外科医生怎么能接诊心内科的患者?这是超范围执业。”“急诊医生独立接诊,需要3年的临床工作经验,而彭某临床经验未满足。”
“胸背疼痛是非常典型的冠心病症状,我们反复告知医生有胸背痛症状,对方却一直无视,且未做造影检查,未判断是否使用硝酸酯类药物。”王女士说。
根据《中华急诊医学杂志》2019年4月《急性胸痛急诊诊疗专家共识》显示,胸痛且伴有既往有冠心病史,此次发作使用硝酸酯类药物不缓解,应当立即进入监护室或抢救室。
华商报大风新闻记者注意到,门诊病历中,关先生“无胸闷胸痛”;而在医方《24小时内入院死亡记录》中,关先生为“胸背痛持续,乏力无法站立。坐车急送至我院急诊科”。显然,医院的病历材料中存在明显矛盾。
第三方医务人员告诉华商报大风新闻记者,急诊外科医生时常有接到内科患者的情况,往往在无法判断时,会选择邀请相关科室会诊,依照诊疗规程排除误诊风险,“外科医生接诊有冠心病史的胸痛患者,未启动胸痛诊疗程序,也未联系心内科医生会诊,至少经验存在严重不足。”
再次鉴定——
医方未按胸痛中心诊疗流程进行风险排查
构成一级甲等医疗事故,医方承担主要责任
2025年4月28日,东莞市卫健局委托广东省医学会对关先生医案再次进行医疗事故技术鉴定。
7月9日,鉴定专家组认为,在关先生首诊时,医方根据呼吸困难症状,仅诊断为换气过度综合征,未问及严重胸背部疼痛史,未按照胸痛中心诊疗流程,对关先生可能出现的致命性疾病(如急性冠脉综合征、主动脉夹层等)进行动态观察及风险排查,包括行主动脉夹层CTA、心脏彩超等检查,动态复查心电图、肌钙蛋白、心肌酶等。
关先生收入心内科后,医方诊断“冠状动脉粥样硬化性心脏病”“冠状动脉支架植入后状态”正确,但对其病情预判不足,未及时进行相关检查,排查致命性疾病,也未严格执行一级护理巡视制度。医方还存在病历书写不规范问题。
专家组分析,根据关先生的症状(剧烈胸背痛)、相关检查结果等,考虑患者死亡原因与心脏疾病相关,不排除急性冠脉综合征、恶性心律失常、主动脉夹层动脉瘤破裂等。医方的医疗过失行为,导致患者病情未能得到重视和明确,未能得到及时、规范的处理,延误了病情的救治,与患者死亡之间存在一定的因果关系。
专家组结论为,构成一级甲等医疗事故,医方承担主要责任。
刑事立案——
家属希望先追责,后追偿
案件目前仍在调查中
“对于医院在诊疗中存在的违规问题,我们向东莞市卫健局进行了投诉,卫健局已经行政立案,正在查处。”王女士说。她认为丈夫的去世,并非过失,而是医护人员严重不负责任所致,“我希望追究涉事医务人员的刑事责任,他们涉嫌医疗事故罪。”
她解释道,执业医师都是经过长期培训、实践,具备足够的专业知识及经验,并经过考试才持证上岗的,“医生彭某明知自己是外科执业,对心内科不够了解,既不邀请心内科医生会诊,也不按照急性胸痛的诊疗常规和相关指南,对我丈夫进行检查;医生阳某在诊疗中,没有及时按照诊疗程序,对我丈夫进行造影等诊疗,排查致命风险,这些严重不负责行为造成了我丈夫的死亡。”
2025年10月1日,王女士向东莞市公安局南城分局报警。10月30日,警方就“医疗事故”一案,立案侦查。
2026年1月7日,华商报大风新闻记者联系了东莞市公安局,无果。东莞市卫健局相关科室工作人员表示,案件正在调查处置,案情不便透露。
同日,东莞康华医院相关科室工作人员表示,卫健部门一直在处理此事,医院也接受相关的处理,“涉事医生虽是外科执业,但执业范围是允许的,他只是经验不足。”“卫健部门对我们的处罚,已经依法依规全部落实了。”该工作人员说,“他们曾联系王女士协调赔偿,但对方未同意,称要先追责。”
一名办案民警表示,他们正在联系卫健部门,开展相关工作,“目前,案件是立案调查阶段,如果构成刑事犯罪,我们将采取强制措施;若不构成刑案,将撤案。”案件比较复杂,需要卫健等相关部门出具相关的材料,有结果会向家属反馈。
