Передача данных по инициативе сервера, обзор COMET
COMET-технологии позволяют организовать обновление данных на странице без участия пользователя.
Чаты, интернет-почта и многопользовательские админки - далеко не полный список, где они применимы.
В этом цикле статей - подробно описаны многочисленные тонкие моменты и решения частых проблем.
COMET (или "server push") - способ передачи данных с сервера на клиент, по инициативе сервера.
Например, у вас есть электронный магазин, и менеджер может отслеживать переходы клиента.
COMET позволяет менеджеру тут же, онлайн, спросить клиента о чем-то, предложить интересный вариант.
"По инициативе сервера" означает, что клиент сам не запрашивает сервер, он просто находится на странице.
Старейший пример COMET - чат. Человек просто находится на странице и получает новые сообщения.
Также COMET используется в админках для оповещения об изменениях со стороны других посетителей, для совместного редактирования документов и т.п.
Способов реализации COMET достаточно много. У них - самые разные характеристики, достоинства и недостатки.
Есть два основных класса.
Каждое событие на сервере браузер получает отдельным запросом. Здесь есть два основных метода.
- Частый опрос (polling)
- Длинный опрос (long-poll)
Чтобы уменьшить количество необходимых соединений и задержки, сообщения о событиях пакуют в специальные пакеты, "датаграммы".
Например, одно XML-сообщение может выглядеть как:
<events>
<message>
<from>Vasya</from>
<text>Привет!</text>
</message>
<notification>
<type>processing</type>
<text>Обработка завершена</text>
</notification>
</events>
При очередном подключении браузер получает сразу весь пакет событий к настоящему моменту.
Браузер держит постоянное соединение с сервером, так называемый "канал", и получает через него события.
Канал связи разрывается время от времени:
- чтобы прокси не подумал, что настал таймаут соединения и не порвал его за нас
- для очистки памяти от мусора старых сообщений
Кроме того, для измерения сетевых задержек и контроля соединения, сервер может периодически посылать по этому каналу ping-пакеты.
- Бесконечный IFrame
- XMLHTTPRequest, interactive
- Multipart XMLHTTPRequest
- Event-source
Вы найдете их в других статьях этого раздела.
Протокол HTTP изначально создавался так, чтобы один запрос возвращал одну единицу информации. А мы хотим - много, отсюда и некоторые сложности...
Такое встречается редко, но прокси может буферизовать определенное количество данных до передачи клиенту. Например, принимать и отдавать ответ блоками по 2К. В этом случае сообщения будут оставаться на прокси, и ждать, пока их не наберется 2К (или какой там размер буфера) байт, и только тогда - передаваться клиенту.
Решение - добавлять к каждому сообщению 2K пробелов.
Неизвестно, коснется ли Вас эта проблема. Надеюсь, что нет, но иметь в виду буферизацию прокси как возможную причину жалоб пользователей - надо обязательно.
IFrame, который служит для передачи сообщений, НЕ должен сжиматься gzip/deflate. Иначе говоря, для служебного URL сообщений сжатие должно быть отключено.
Включенное сжатие подразумевает, что браузер ждет конца загрузки, а затем - распаковывает и показывает пользователю. В нашем же случае это категорически противопоказано, а сжимать кусочки страницы (сообщения) по отдельности нельзя.
Это - неприятное последствие хакерской натуры iframe. Например, в long poll сжатие проходит на ура, т.к события не являются частью одной страницы.
Не забудьте отключить буферизацию сервером. В связке Apache/PHP - отключите output buffering и включите ob_implicit_flush:
while (@ob_end_flush()) {}
ob_implicit_flush(1);
// ну и конечно убрать лимит на время выполнения скрипта
set_time_limit(0);
Как всегда, при написании веб-приложения встает вопрос о выборе архитектуры. С одной стороны, решения на длинных соединениях (все, кроме частых опросов) обеспечивают быстрое уведомление. С другой... Всегда ли длинное соединение лучше частых опросов?
Решение с длинными соединениями с виду оптимальнее, но гораздо сложнее и обладает рядом особенностей.
- Реализация длинного коннекта, как правило, усложняет архитектуру. Возможно, можно обойтись решением попроще?
- Ряд веб-серверов плохо оптимизированы под большое количество длинных соединений. Например, используются потоки или процессы, которые отъедают фиксированное количество ресурсов и не освобождают их до конца соединения.На уровне OS проблема решается использованием kqueue(FreeBSD) или epoll(Linux).На уровне веб-сервера можно использовать
- Apache MPM event для apache 2.2 (экспериментальный и ограниченный MPM, специальный поток обрабатывает Listening и Keep-Alive сокеты)
не работает как следует с mod_perl/mod_php
- Jetty (Java) / Twisted(Python), nginx и другие специализированные серверы c одним потоком/процессом на много клиентов.
Потянет ли текущая серверная архитектура длинные соединения? Ответ неочевиден для сотен/тысяч одновременных соединений, но, скажем, до 100 соединений в любой архитектуре все хорошо.
- Насколько долго пользователи находятся на одной и той же странице? При переходах коннект, скорее всего, придется открывать заново в любом случае.
- Если допустимы задержки доставки событий, то, может быть, хватит частого опроса?
Посмотрим на взаимодействие клиент-сервер "с высоты птичьего полета", выше деталей передачи данных, транспортов и т.п. Например, так это сделано в специализированном server-push движке lightstreamer.
Соединения с сервером делятся на два типа
- Control connection - контрольные соединения, через которые клиент отправляет запросы на сервер. Это - обычные AJAX-запросы через XMLHTTPRequest.
- Push connection(channel) - поток событий, соединение, через которые клиент получает события с сервера
У всех событий на сервере есть тип. Клиент может подписываться и отписываться на интересующие его события через контрольные соединения. Для удобства типы организованы по схемам. Например, в схеме chat может быть тип message.
Например, следующая диаграмма описывает типичную последовательность действий:
- Клиент открывает потоковое соединение к серверу
- Клиент подписывается на события типа Item1 в схеме Schema1
- Сервер шлет события
- Клиент отписывается от событий через новое контрольное соединение
- Клиент закрывает соединение

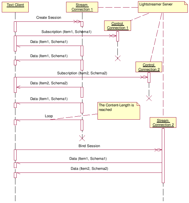
Или - вот более сложная диаграмма, в которой клиент подписывается уже на разные типы событий:

В качестве транспорта в lightstreamer используется iframe. Время от времени его необходимо закрывать для очистки от принятых объектов. При закрытии сессии (это же происходит при refresh страницы в браузере) сервер буферизует новые события до некоторого таймаута и отдает их, как только открывается новая сессия Stream Connection 2 того же пользователя.

Вообще, буферизация событий - общий прием, который позволяет мягко переживать закрытие соединения, и нужен при любом транспорте.
|
Скажите, а как при помощи mpm event решить вопрос создания апачем файлов от юзеров, которым принадлежит папка, в которой работает скрипт, а не nobody.
Спасибо!
Вообще-то это не по теме, но все равно ответ - никак
неужели в этом можно разобраться?
Изображения вверху записаны в UML-нотации. Конкретнее - это диграммы последовательности (sequence diagram).
Возможно, проще (и полезнее) - разобраться сначала с sequence diagram в UML вообще, а потом - в конкретными диаграммами здесь.
А сорс есть?
я хотел бы написать на perl такой чат c jquery
можете ли вы подсказать как в этом разобратся?
нужно написать демона на сокетах? как это все будет?
Илья,
Есть ли у Вас информация о том какие из методов используют большие компании вроде Facebook (чат, оповещения), Gmail (чат), Twitter (notifications)?
Добрый день!
Facebook - Tornado (их разработка, Open Source, Python), Gmail - свой сервер, клиентская часть - open source Google Closure Library, Twitter - не в курсе...
--
Илья
Twitter - Erlang и Scala
Источник?