Skip to content

red-data-tools/charty

Folders and files

NameName
Last commit message
Last commit date

Latest commit

 
 
 
 
 
 
 
 
 
 
 
 
 
 
 
 
 
 
 
 
 
 
 
 
 
 
 
 
 
 
 

Repository files navigation

Charty - Visualizing your data in Ruby

Build Status Gem Version Binder Docs

Charty is open-source Ruby library for visualizing your data in a simple way. In Charty, you need to write very few lines of code for representing what you want to do. It lets you focus on your analysis of data, instead of plotting.

Installation

MacOS:

$ brew install Python
$ pip3 install matplotlib
$ bundle

Ubuntu + pyenv

You should install tk libraries before install python and should add enabling shared library option to installing python. So you may have to do pyenv uninstall 3.x.x first.

$ apt install -y tk-dev python3-tk
$ CONFIGURE_OPTS="--enable-shared" pyenv install 3.x.x

With Matplotlib

gem install charty --pre
gem install matplotlib
sudo apt install python3-pip
sudo python3 -m pip install -U pip matplotlib

Development with Docker

e.g.

$ docker build -f ./Dockerfile.dev -t charty-dev:latest .
$ docker run --rm -v $(pwd):/charty charty-dev:latest bundle config set path vendor/bundle
$ docker run --rm -v $(pwd):/charty charty-dev:latest bundle install
$ docker run --rm -it -v $(pwd):/charty charty-dev:latest ./bin/console
irb(main):001:0> Charty::VERSION
=> "0.2.2"

# When using jupyter notebook
$ docker run --rm -it -v $(pwd):/charty -p 8888:8888 charty-dev:latest

Usage

Statistical plotting interface

Charty supports statistical plotting as Python's seaborn.

In the following examplles, we use the penguins dataset provided in red-datasets.

require "datasets"

penguins = Datasets::Penguins.new

A basic workflow

The following code shows a basic workflow of the visualization with Charty.

First you need to load the Charty library.

require "charty"

Next you msut have a dataset you want to visualize. Here, we use the penguins dataset provided in red-datasets library.

require "datasets"
penguins = Datasets::Penguins.new

Next you need to create a plotter object by a plotting method. Here, we use scatter_plot method to show the relationship among body_mass_g, flipper_length_mm, and species columns in the penguins dataset.

plot = Charty.scatter_plot(data: penguins, x: :body_mass_g, y: :flipper_length_mm, color: :species)

If you want to render and save this plotter object into an HTML file by plotly backend, you can do it like below.

Charty::Backends.use(:plotly)  # select plotly backend
plot.save("scatter.html")      # save the plot as  an HTML file

When you already have prepared playwright-ruby-client, you can render a plot into a PNG file by plotly backend by specifying a filename with .png extension.

plot.save("scatter.png")

Jupyter Notebook

If you use Charty on Jupyter Notebook with IRuby kerenl (a.k.a. IRuby notebook), you can render the plot just evaluate a plotter object. For example, the code below shows a scatter plot figure in the output area.

Charty::Backends.use(:plotly)

Charty.scatter_plot(data: penguins, x: :body_mass_g, y: :flipper_length_mm, color: :species)

Note that if you want to use the pyplot backend, you need to activate the integration between the pyplot backend and IRuby. You can activate the integration by the following two lines.

Charty::Backends.use(:pyplot)
Charty::Backends::Pyplot.activate_iruby_integration

Bar plot

Charty's statistical bar plot shows the relationship between a categorical variable and estimated means of a numeric variable. This plot automatically calculates mean estimation and its 95% confidence interval of the numeric variable.

When we specify the categorical varaible as x-axis, the plot draws a vertical bar chart. Instead, when we specify the categorical variable as y-axis, the plot draws a horizontal bar chart.

The following code shows the relationship between species and the mean body masses of penguins in a vertical bar chart.

Charty.bar_plot(data: penguins, x: :species, y: :body_mass_g)

Exchanging x and y axes alternates the orientation of the resulting chart.

Charty.bar_plot(data: penguins, x: :body_mass_g, y: :species)

Adding color axis introduces color grouping in the bar plot.

Charty.bar_plot(data: penguins, x: :species, y: :body_mass_g, color: :sex)

Box plot

Charty's statistical box plot shows distributions of a numeric variable per categories. The distributions are showed by boxes with whiskers that characterized by five-number summary. This plot automatically calculates five-number summary the numeric variable per categories.

When we specify the categorical varaible as x-axis, the plot draws a vertical box plot chart. Instead, when we specify the categorical variable as y-axis, the plot draws a horizontal box plot chart.

The following code draws a vertical box plot to show distributions of penguins' body mass per species.

Charty.box_plot(data: penguins, x: :species, y: :body_mass_g)

As bar_plot above, exchanging x and y axes alternates the orientation of the resulting chart.

Charty.box_plot(data: penguins, x: :body_mass_g, y: :species)

Adding color axis introduces color grouping in the box plot.

Charty.box_plot(data: penguins, x: :species, y: :body_mass_g, color: :sex)

Scatter plot

Charty's scatter plot shows the relationship between two numeric variables.

Charty.scatter_plot(data: penguins, x: :body_mass_g, y: :flipper_length_mm)

Adding color axis introduces color grouping in the scatter plot. The following example specifies :species variable in the color axis. It shows the different species by the different colors.

Charty.scatter_plot(data: penguins, x: :body_mass_g, y: :flipper_length_mm, color: :species)

Moreover, size and style axes can be specified. The following example specifies :sex variable in the style axis.

Charty.scatter_plot(data: penguins, x: :body_mass_g, y: :flipper_length_mm, color: :species, style: :sex)

Old-style plotting interface

require 'charty'
charty = Charty::Plotter.new(:pyplot)

bar = charty.bar do
  series [0,1,2,3,4], [10,40,20,90,70], label: "sample1"
  series [0,1,2,3,4], [90,80,70,60,50], label: "sample2"
  series [0,1,2,3,4,5,6,7,8], [50,60,20,30,10, 90, 0, 100, 50], label: "sample3"
  range x: 0..10, y: 1..100
  xlabel 'foo'
  ylabel 'bar'
  title 'bar plot'
end
bar.render("sample_images/bar_pyplot.png")

Charty also supports Daru::DataFrame, Numo::NArray and ActiveRecord as Data Abstraction Layer. For example.

require 'charty'
charty = Charty::Plotter.new(:pyplot)


### when Daru::DataFrame
require 'daru'
df = Daru::DataFrame.new({'a':[1,2,3,4], 'b':[4,5,6,7], 'c':[8, 9, 10, 11]})
charty.table = df


### when Numo::NArray
require "numo/narray"
narray = Numo::DFloat.new(3,5).seq
charty.table = narray


### when ActiveRecord
require "active_record"
ActiveRecord::Base.establish_connection(adapter: "sqlite3", database: ":memory:")
ActiveRecord::Schema.define do
  create_table :foos do |t|
    t.integer :price
    t.integer :sales
  end
end
class Foo < ActiveRecord::Base
end
100.times{|i| Foo.create!(price: 10 * i, sales: (1..100).to_a.sample) }
sales = Foo.where("sales >= 40")
charty.table = sales


bar = charty.to_bar(:price, :sales)
bar.render('sample')

box_plot = charty.to_box_plot(:price, :sales)
box_plot.render('sample')

bubble = charty.to_bubble(:price, :sales, :id)
bubble.render('sample')

curve = charty.to_curve(:price, :sales)
curve.render('sample')

scatter = charty.to_scatter(:price, :sales)
scatter.render('sample')

error_bar = charty.to_error_bar(:price, :sales)
error_bar.render('sample')

hst= charty.to_hst(:price, :sales)
hst.render('sample')

Examples

create an instance of the library you want to use.

require 'charty'

# when you want to use matplotlib.pyplot
charty = Charty::Plotter.new(:pyplot)

# when you want to use gruff
charty = Charty::Plotter.new(:gruff)

# when you wanto to use rubyplot
charty = Charty::Plotter.new(:rubyplot)

Bar

bar = charty.bar do
  series [0,1,2,3,4], [10,40,20,90,70], label: "sample1"
  series [0,1,2,3,4], [90,80,70,60,50], label: "sample2"
  series [0,1,2,3,4,5,6,7,8], [50,60,20,30,10, 90, 0, 100, 50], label: "sample3"
  range x: 0..10, y: 1..100
  xlabel 'foo'
  ylabel 'bar'
  title 'bar plot'
end
bar.render("sample_images/bar_pyplot.png")

PyPlot

bar pyplot

Gruff

bar gruff

Rubyplot

bar rubyplot

Curve

curve2 = charty.curve do
  series [0,1,2,3,4], [10,40,20,90,70], label: "sample1"
  series [0,1,2,3,4], [90,80,70,60,50], label: "sample2"
  series [0,1,2,3,4,5,6,7,8], [50,60,20,30,10, 90, 0, 100, 50], label: "sample3"
  range x: 0..10, y: 1..100
  xlabel 'foo'
  ylabel 'bar'
end
curve2.render("sample_images/curve_pyplot.png")

PyPlot

curve2 pyplot

Gruff

curve2 gruff

Rubyplot

curve2 rubyplot

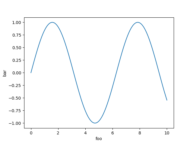
Curve with function

curve = charty.curve do
  function {|x| Math.sin(x) }
  range x: 0..10, y: -1..1
  xlabel 'foo'
  ylabel 'bar'
end
curve.render("sample_images/curve_with_function_pyplot.png")

PyPlot

curve pyplot

Gruff

Not supported

Rubyplot

curve rubyplot

Box plot

box_plot = charty.box_plot do
  data [[60,70,80,70,50], [100,40,20,80,70], [30, 10]]
  range x: 0..10, y: 1..100
  xlabel 'foo'
  ylabel 'bar'
  title 'box plot'
end
box_plot.render("sample_images/box_plot_pyplot.png")

PyPlot

box pyplot

Gruff

Not supported

Rubyplot

Not supported

Scatter

scatter = charty.scatter do
  series 0..10, (0..1).step(0.1), label: 'sample1'
  series 0..5, (0..1).step(0.2), label: 'sample2'
  series [0, 1, 2, 3, 4], [0, -0.1, -0.5, -0.5, 0.1], label: 'sample3'
  range x: 0..10, y: -1..1
  # xlabel 'x label'
  # xlabel ''
  ylabel 'y label'
  title 'scatter sample'
end
scatter.render("sample_images/scatter_pyplot.png")

PyPlot

scatter pyplot

Gruff

scatter gruff

Rubyplot

scatter rubyplot

Errorbar

error_bar = charty.error_bar do
  series [1,2,3,4], [1,4,9,16], xerr: [0.5,1.0,1.5,0.3], yerr: [0.6,0.2,0.8,0.1], label: 'label1'
  series [1,2,3,4], [16,9,4,1], label: 'label2'
  series [1,2,3,4,5,6,7,8], [14,14,14,14,14,14,14,14], label: 'label2', xerr: [0.5,1.0,1.5,0.3, 1.1, 1.2, 1.3, 1.4]
  range x: 0..10, y: -1..20
  xlabel 'x label'
  title 'error_bar'
end
error_bar.render("sample_images/error_bar_pyplot.png")

PyPlot

error_bar pyplot

Gruff

Not supported

Rubyplot

Not supported

Bubble chart

bubble = charty.bubble do
  series 0..10, (0..1).step(0.1), [10, 100, 1000, 20, 200, 2000, 5, 50, 500, 4, 40], label: 'sample1'
  series 0..5, (0..1).step(0.2), [1, 10, 100, 1000, 500, 100], label: 'sample2'
  series [0, 1, 2, 3, 4], [0, -0.1, -0.5, -0.5, 0.1], [40, 30, 200, 10, 5]
  range x: 0..10, y: -1..1
  xlabel 'x label'
  ylabel 'y label'
  title 'bubble sample'
end
bubble.render("sample_images/bubble_pyplot.png")

PyPlot

bubble pyplot

Gruff

Not supported

Rubyplot

bubble rubyplot

Histogram

hist = charty.hist do
  data [[10, 10, 20, 30, 40, 40,40,40,40,40, 50, 10, 10, 10], [100, 100, 100, 100, 90, 90, 80, 30, 30, 30, 30, 30]]
  range x: 0..100, y: 0..7
  xlabel 'x label'
  ylabel 'y label'
  title 'histogram sample'
end
hist.render("sample_images/hist_pyplot.png")

PyPlot

hist pyplot

Gruff

hist_gruff

Rubyplot

Not supported

Subplots

layout = charty.layout
layout << curve
layout << scatter
layout.render("sample_images/subplot_pyplot.png")

PyPlot

subplot pyplot

Gruff

Not supported

Rubyplot

Not supported

Subplots 2

curve_list = [0.5, 0.75].map do |f|
  charty.curve(f:f) do
    function {|x| Math.sin(f*x) }
    range x: 0..10, y: -1..1
  end
end

scatter_list = [-0.5, 0.5].map do |f|
   charty.scatter(f: f) do
    series Charty::Linspace.new(0..10, 20), Charty::Linspace.new(0..f, 20)
    range x: 0..10, y: -1..1
  end
end

grid_layout = charty.layout(:grid2x2)
grid_layout << curve_list
grid_layout << scatter_list
grid_layout.render("sample_images/subplot2_pyplot.png")

PyPlot

subplot2 pyplot

Gruff

Not supported

Rubyplot

Not supported

Acknowledgements

Authors

License

MIT License

About

Visualizing your data in Ruby

Resources

License

Stars

Watchers

Forks

Packages

No packages published

Contributors 21

Languages